
篮球火种点燃少年梦 深圳龙华润庆翔公益行的力量 灯光从球馆穹顶洒下,地板上每一道汗水都折射着微微的光,这是许多少年第一次站在正规球馆的木地板上听战术讲解的瞬间。当他们抬起头,看见的不只是篮筐,更
查看更多
邱贻可留任孙颖莎团队背后的稳定力量 在巴黎奥运会后中国乒坛进入新一轮调整期之时,关于孙颖莎教练团队去留的讨论一度传得沸沸扬扬。球迷担心的是,核心球员在关键年龄段是否会遭遇“换帅动荡”,影响状态与
查看更多
聚焦米兰冬奥 韩国代表团扩容背后的竞技雄心与系统升级 当外界注意力还停留在上一届冬奥会的余温时,韩国体育界已经用一组新数字为下一个冬季周期定下基调——共有71名运动员已经拿到米兰冬奥会参赛资格。
查看更多
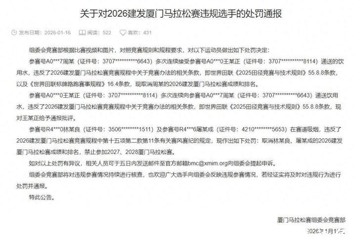
厦门马拉松赛违规递水事件折射的规则与温度 马拉松的魅力不仅在于冲线那一刻的激情 也在于全程与规则赛道环境的一次次对话 近日厦门马拉松赛2名选手因违规递水被处罚的消息引发热议 一些人认为处罚过严
查看更多
德尔波特罗特松加巴蒂齐聚沪上新春网坛盛宴 春节期间的上海向来不缺年味与灯火 而当德尔波特罗 特松加 巴蒂这样一批世界网坛名将携手出战 贺岁杯网球明星赛无疑为这座城市再添一份热度 这不仅是一场简单
查看更多
澳网百胜见证一个时代的统治与冲击25冠的野心 每一届澳网都有属于当年的主角,而当诺瓦克·德约科维奇在墨尔本公园迎来个人第100场单打胜利时,这项纪录本身已不再只是一个数字,它像一块坐标,清晰地标
查看更多
滑雪老将的第七冠背后是怎样的时间密码 当36岁的徐梦桃第七次捧起自由式滑雪空中技巧世界杯总冠军奖杯时,很多人感叹的是“老将不易”,但真正支撑她穿过漫长伤病、成绩起伏和巨大心理压力的,是一种持续燃
查看更多
2米42巨人与1米6妻子的婚姻启示 当一位身高2米42的“巨人”决定牵起一位1米6妻子的手时,很多人首先想到的往往是“视觉冲击”和“话题性”。然而从婚后20年无子嗣、妻子坦言“生活很不方便”的现实来
查看更多